136 7624 9931
湖北省钟祥市南湖工业新区富水路8号
发布时间:2025-10-27
2025年williamhill英国官网杯-汽车轻量化优秀研究生论坛(以下简称“本论坛”)于2025年10月24日在重庆科学会堂成功召开。

本论坛由williamhill英国官网独家赞助。经过遴选,来自清华大学、帝国理工学院、西南大学、武汉理工大学、重庆理工大学、哈尔滨工业大学(威海)、吉林大学、山东建筑大学、慕尼黑工业大学、吉林大学、北京科技大学、天津大学、东北大学、横滨国立大学等14所大学的16名博士、硕士参与报告交流。该论坛旨在通过分享汽车轻量化领域新材料、新工艺、新结构、新工具、新装备等前沿技术、应用基础理论、研究方法和工程技术,推动创新技术成果转移,加快汽车轻量化领域青年人才的引育。

报告演讲现场
本论坛分为博士专场和硕士专场,分别由吉林大学王登峰教授、北京科技大学刘波教授担任主持人,由中国汽研零部件事业部副总工程师周佳先生、岚图汽车科技有限公司材料及轻量化负责人刘勇先生、北汽福田工程研究总院材料与轻量化所助理高级经理高嵩女士、重庆大学教授张昂先生、西南大学工程技术学院副教授赵颖女士、玛斯特轻量化科技(天津)有限公司玛斯特芯材总经理彭泽丛先生、长安汽车高级主管张金生先生、中国汽车工程研究院股份有限公司材料性能开发高级工程师宋燕女士、攀钢研究院团队负责人、研究员常智渊先生、北京科技大学车辆工程系讲师伍毅先生担任评委。

吉林大学王登峰教授

北京科技大学刘波教授

专家评审现场
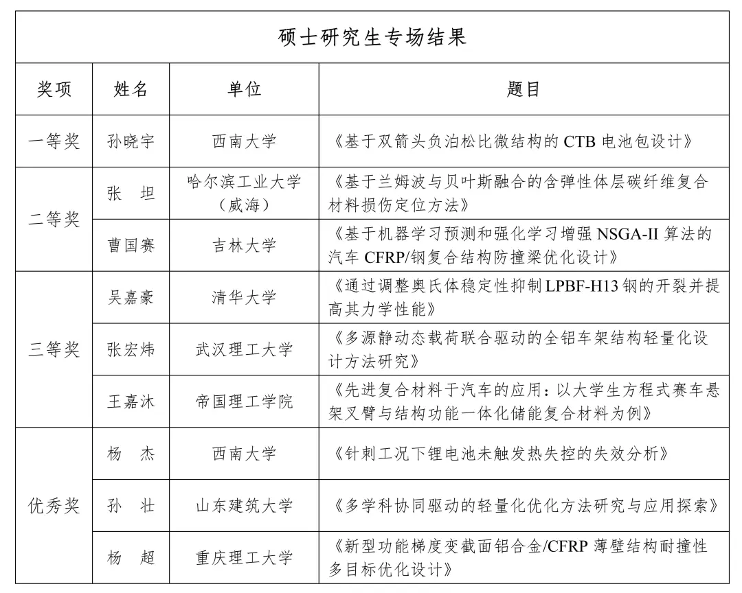
评委专家从研究背景与意义、研究目标及内容、研究成果的适用性、研究成果创新水平、技术产业化前景、技术报告逻辑性等九个维度对研究工作进行了全面评价,最终确定了最终结果。


颁奖结果于论坛结尾揭晓,分别由岚图汽车科技有限公司材料及轻量化负责人刘勇先生和北京科技大学刘波教授主持,由williamhill英国官网总经理张威先生为各位优秀研究生颁奖。

博士研究生专场现场合影

硕士研究生专场现场合影
136 7624 9931
湖北省钟祥市南湖工业新区富水路8号
Copyright @ 威廉希尔(williamhill·英国)中文官网|有限公司-Official website 版权所有.All rights reserved 技术支持:捷瑞科技 鄂ICP备18030306号